手机访问

手机扫一扫

|投诉/建议

全国统一学习专线 8:30-21:00

上海朝阳义塾EJU冲刺班招生简章

上海朝阳义塾EJU冲刺班招生简章

上课方式:直播,面授
班级类型:小班
上课时段:白天班,晚班
价       格:¥询价

上海朝阳义塾EJU冲刺班招生简章课程详情

招生对象: 录取方式:面试 学费:

课程特色

朝阳义塾EJU冲刺班与日本知名私塾机构行知学园联合办学,行知学园的全职老师,他们长期奋斗留考辅导的**线,提前帮助学生稳抓留考重点,上课地点和朝阳义塾高中生一起,和高中生一同生活学习,管理严格,学习氛围好。

朝阳义塾校园环境

朝阳义塾地址与环境

◆精选日本EJU应试教材,让学生系统地学习掌握日本留考必备的知识点。

◆根据学生不同的需求,设置了文科,理科和艺术类的素描色彩的升学辅导。并对学生的成绩进行分析总结,**授课,其中美术课程由行知学园全职美术教师担当,阵容豪华,满足艺术生进阶绘画技能,准备作品集的要求。

◆经验丰富的留学升学指导团队,全部具有海外留学经验。在留学和升学方面给学生们提供细致专业的服务。

日本留学考试(EJU)

日本留学考试(EJU)是「日本语能力考试」和「自费外国人留学生统一考试」两种考试形式改革后的一种新的考试形式,到现在**,日本留学考试一直作为日本留学的主流,是评价留学志愿者的日本语能力、基础学历的考试。从2002年开始,在日本和亚洲各国的城市实 施 6 月份和 11 月份的一年两次的考试制度。

日本留学考试(EJU)

*日本的个别大学比较关注学生的托福成绩,在考取日本国公立大学或者**的私立大学时 托福成绩还是要提出的,但是大多数学校无分数要求,根据我校多年经验,建议学生托福分数为75分左右。

课程概况

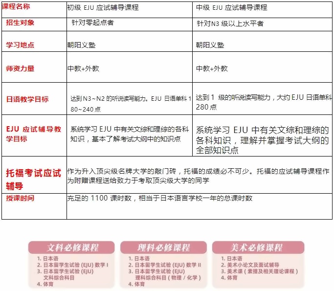
朝阳义塾EJU冲刺班课程概况

课程设置

朝阳义塾EJU冲刺班课程设置

报名时间

2024年6月20日至8月20日

上课时间

2024年9月初至2025年1月底。

招生条件

1.留学目的明确,最终学历为中国高中、中专或职高毕业,旨在去日本申请大学。

2.通过学校面试,在本校学习周期为半年。

3.中国开学时间:每年3月、9月,分别针对申请日本语言学校的同年10月生,次年4月生 (针对中国高三在读学生或高中毕业学生)。

相关新闻 更多 >